| 業務中心: | 0371-55696552 18037153049 |
您的當前位置:魯班培訓-一建培訓,二建培訓,監理,注冊安全工程師等 > 代辦業務 > 就業信息 >
中化集團招聘:具有一級注冊建造師證書優先,
中國化學工程集團有限公司招聘若干工程崗位,具有一級注冊建造師證書優先,待遇優厚!
近期,中國化學工程集團有限公司發布所屬項目崗位公開招聘公告,包括總工程師、安全總監、工程經濟部部長、工程經濟部業務管理等29個崗位,部分崗位任職資格和任職條件明確持有一級注冊建造師等證書者優先,整體薪酬待遇高于同行業同崗位市場平均水平。

中國化學工程集團有限公司是國務院國資委直接監管的大型企業集團,是我國工程領域資質最齊全、功能最完備、業務鏈最完整、知識技術密集、規模最大的國有工業工程企業,是我國石油和化學工業體系的締造者,是先進工業綜合解決方案的提供者,是工程建設體制機制改革的先行者,是共建“一帶一路”的排頭兵,是清潔能源工程領域的領軍者,是建設美麗中國的實踐者。業務覆蓋化工、石油化工、新型煤化工、天然氣及精細化工、新材料、電力、市政等工程領域。
根據所屬項目生產經營需要,中化學建設投資集團有限公司決定面向集團內部和社會長期招聘。現就有關事項公告如下:
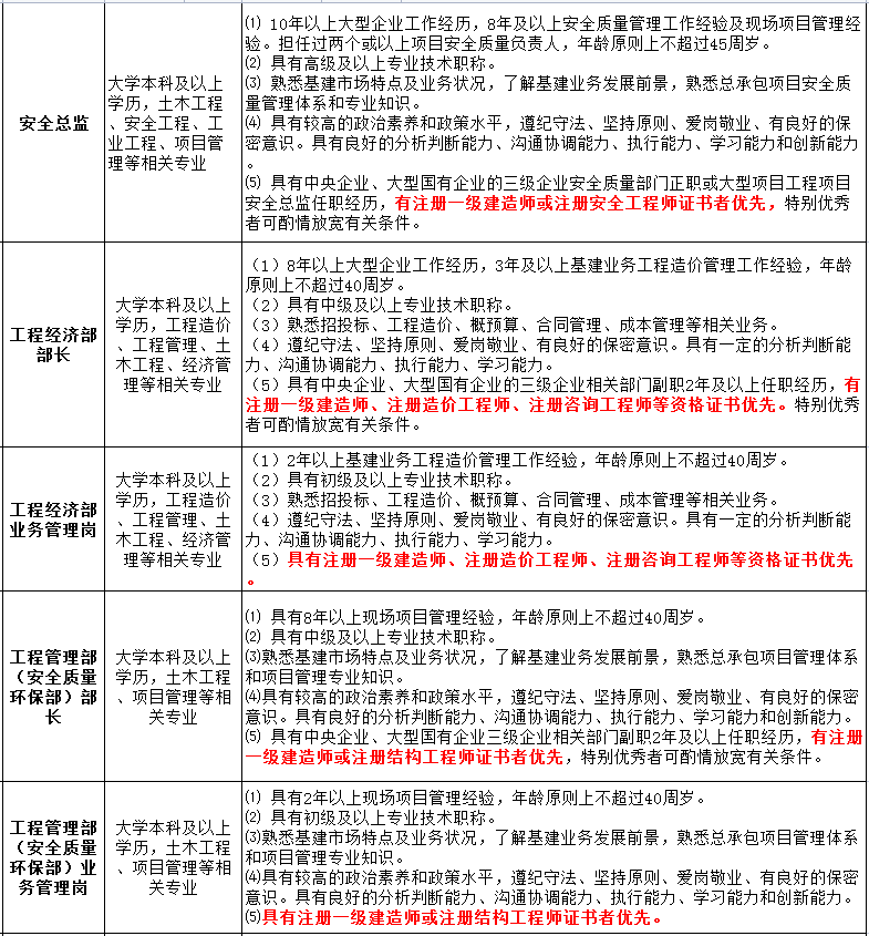
一、招聘崗位


......
更多崗位查看鏈接:
https://cncec.cn/articledetail/125433
二、報名時間
本次招聘公告長期有效。
三、報名條件
(一)基本條件
根據中化學建設投資集團有限公司有關規定,結合本次公開招聘崗位職責要求,應聘人員應符合以下條件:
1.遵紀守法、政治堅定,認同中國化學工程集團企業文化,有良好的職業道德;
2.愛崗敬業,知識豐富,了解行業發展趨勢;
3.符合相應崗位資格要求;
4.身體健康;
5.具有大型國有企業工作經歷者優先。
(二)任職崗位條件
1.應聘中層崗位的人員,應具備下列條件:
(1)應聘中層正職崗位的人員,一般應在同層級任職或在中層副職及相應崗位工作滿兩年及以上。應聘中層副職崗位的人員,一般應在同層級任職或在下一層級正職崗位上工作滿三年及以上;
(2)應具有本科及以上文化程度,特別優秀的可適當放寬;
(3)年齡一般不超過45周歲,特別優秀者可適當放寬。
2.應聘一般崗位的人員應具備下列條件:
(1)應具有本科及以上文化程度;
(2)一般應具有2年及以上工作經驗;
(3)具有初級及以上專業技術職稱;
(4)年齡一般不超過40周歲。
特別優秀者可適當放寬相關條件。
3.具體崗位任職條件見附件1。
四、招聘程序
(一)網上報名
統一實行網上報名,應聘者請下載報名資料:
1.請到中化學建設投資集團有限公司官網下載并填寫《中化學建設投資集團有限公司所屬項目崗位公開招聘報名表》(附件1)、《中化學建設投資集團有限公司所屬項目崗位公開招聘報名匯總表》(附件2),按要求填寫信息,粘貼1寸近期免冠彩色電子照片1張;
2.提交以下證件電子版(照片或掃描件均可,文字圖片要求清晰可辨),包括但不限于:身份證件、學歷學位證件、職稱證件、現單位職務的任職令、資格資質證件、榮譽證書證件等;
3.以上資料須整理為壓縮文件(文件命名為:建投公司-所申報的崗位名稱-姓名,大小在10MB以內),發送至郵箱:
zhx_zp@163.com;
4.本次招聘不接收其它格式填寫的簡歷。
(二)資格審查
根據崗位資格條件及應聘者提交的證明材料進行資格審查。公司通過電話、短信及郵件等方式通知審查通過者參加考試,未通過者不再另行通知。
(三)考試
所有通過資格審查的應聘者需統一參加招聘測評。
(四)確定人選
綜合各測評環節情況,擇優確定錄用人選,屬于提職的中層干部還需要進行延伸考察。
(五)入職體檢
入職前,請擬錄用人員參照公務員錄用體檢通用標準在指定醫院體檢或提供近三個月體檢情況證明。
(六)任用公示
擬錄用人員進行任前公示,公示合格后聘任上崗,公示期為5個工作日。
(七)聘用
公示期滿后,按照中化學建設投資集團有限公司有關規定辦理聘用手續。聘用人員試用期為2個月,試用期滿考察不合格者,解除聘用。
五、有關待遇
聘用人員享受中化學建設投資集團有限公司統一規定的薪酬福利待遇,整體薪酬待遇高于同行業同崗位市場平均水平。
六、其他事項
1.在填寫報名表格時,一定要注明申報的崗位,一定要填寫《公開招聘報名表》和《公開招聘報名匯總表》,發送的資料一定要整理為一個壓縮文件,否則視為初審不合格。
2.應聘人員保持聯系電話通暢,屆時將會通過電話、手機短信的方式通知筆試、面試。如出現電話聯系不上等狀況,視為自動棄權。參加筆試、面試人員交通、住宿費用自理,招聘公告中未盡事宜應聘者可以電話進行咨詢。
3.應聘人員應保證所提供的應聘材料真實可靠,如有虛假,取消聘用資格。我公司承諾對應聘者的應聘信息保密。
4.聯系人:延先生 電話:010-61833873或18510400689
附件1.招聘崗位任職條件匯總表
附件2.中化學建設投資集團有限公司所屬項目崗位公開招聘報名表
附件3.中化學建設投資集團有限公司所屬項目崗位公開招聘報名匯總表
注:如需查看附件內容,請復制下方鏈接到瀏覽器查看:
https://cncec.cn/articledetail/125433
魯班培訓簡介
一級建造師培訓、二級建造師培訓,BIM,監理工程師培訓,造價工程師培訓,造價實訓班,工程測量實訓班,碳排放管理師,安全工程師培訓等,魯班培訓是建筑業證書考試培訓基地。
必選我們龍本教育魯班培訓,建造師培訓全國連鎖,無論你到哪里都能找到我們,熱烈歡迎您的光臨!魯班培訓河南地區建造師培訓官網:www.feiluoda.com。
鄭州






